智能指路机器人正经历从单点服务到全域协同、从标准化响应到个性化体验、从技术展示到价值创造的三大转变,未来5年将在技术、交互、场景、生态四大维度实现跨越式发展。以下是核心趋势的系统解析:
一、技术核心升级:感知、决策与计算能力的全面跃迁

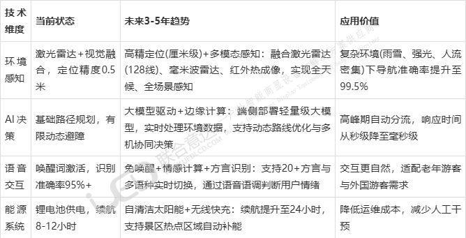
关键突破点:大语言模型深度融合,实现“理解-生成-执行”全链路智能,预计2028年90%的导览内容将通过AI动态生成,可根据游客实时提问、兴趣标签、环境数据(天气、人流密度)调整讲解内容。
二、交互体验革新:从“人机对话”到“情感伙伴”
1、多模态交互升级
从单一语音交互向语音+手势+表情+眼动全维度交互演进,支持隔空操作与视线追踪
AR/VR融合:通过全息投影展示天封塔历史影像,实现“古今对话”沉浸式体验
脑机接口初步应用:未来5年启动“意念导航”试验,支持残障游客通过脑电波控制机器人
2、个性化服务深化
游客画像精准识别:通过面部特征与行为数据(停留时长、提问内容)构建用户兴趣标签
动态内容生成:为历史爱好者提供深度文化讲解,为亲子游客设计互动游戏式导览
自适应服务:为老年游客提供大字体显示、慢速语音播报;为儿童提供动画化界面与趣味讲解
3、情感化交互突破
面部表情识别:机器人通过摄像头捕捉用户情绪,调整讲解语气与内容(如用户表现出疲惫时推荐休息点)
共情式回应:理解用户情感需求,提供安慰性语言或鼓励性建议
记忆功能强化:记住游客偏好,二次到访时提供更贴合的服务
三、应用场景拓展:从景区导览到全域智能服务
1、多场景适配
从景区向博物馆、商场、医院、政务大厅、交通枢纽等全场景延伸
形态多元化:轮式机器人适配室内外平坦环境,履带式适应复杂地形,人形机器人提供更具亲和力的服务
功能定制化:医院版专注就医指引与分诊,商场版侧重品牌推广与导购服务
2、多机协同与全域联动
“一脑多机”架构:主机器人调度多台辅助机器人,实现“讲解+引导+服务”全流程覆盖
跨区域协同:景区内多台机器人共享人流热力图,自动疏导密集区域游客,降低踩踏风险
智慧城市融合:接入“数字孪生”平台,实时映射周边交通、人流数据,为城市规划提供决策支持
3、应急与安全强化
一键紧急呼叫:支持游客在突发状况下快速联系工作人员
环境监测:集成温湿度、空气质量、烟雾传感器,实时监测景区安全隐患
特殊人群服务:为残障游客提供无障碍路线规划与辅助服务
四、生态价值重构:从服务工具到数据中枢
1、数据驱动运营
收集游客行为数据(停留热点、提问频率、满意度评分),为景区运营决策提供科学依据
预测客流高峰,提前调配服务资源,优化景区管理效率
精准营销:根据游客兴趣推荐文创产品、特色餐饮,带动二次消费
2、产业生态整合
与景区管理系统、票务系统、安防系统深度融合,实现数据互通与流程协同
开放接口:支持第三方开发者接入,丰富服务内容(如接入当地旅游资讯、预订平台)
产业链协同:上游核心部件(传感器、芯片)国产化加速,下游应用场景持续拓展,降低整体成本
3、人机协作新模式
AI处理标准化任务(导航、基础讲解),人工讲解员专注情感互动与深度文化传递
工作人员通过后台系统远程监控机器人状态,提供实时支持
机器人成为员工培训工具,模拟游客提问,提升服务人员应对能力
五、挑战与应对策略

六、未来发展路线图

智能指路机器人正从简单的导航工具演变为融合感知、决策、交互、数据能力的智能服务体,不仅将深刻改变文旅行业的服务模式,更将成为智慧城市建设的重要组成部分。对于天封塔这类历史文化景区而言,把握这一趋势,将为游客打开一扇了解宁波千年文化的智能窗口,实现“科技+文旅”的深度融合发展。